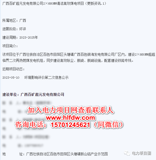
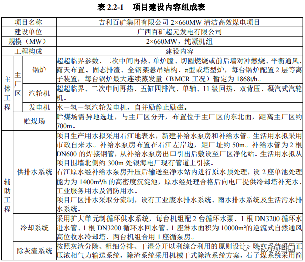
(1)项目名称:吉利百矿集团有限公司2×660MW 清洁高效煤电项目
(2)地理位置:广西壮族自治区百色市田阳区头塘镇西北方向约 3.0km 处的百色新山铝产业示范园银海发电厂扩建场地,厂址东南距田阳城区 11km。
(3)建设单位:广西百矿超元发电有限公司
(4)建设性质:新建
(5)占地面积:22.9795hm²。其中,主厂区占地面积约13.7826hm²,贮煤场占地面积 9.1969hm²。
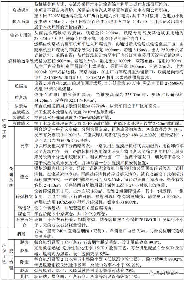
(6)建设内容及规模:项目建设 2 台 66 万千瓦超超临界燃煤发电机组,同步建设脱硫、脱硝设施等。
(7)建设周期:30 个月
(7)总投资:553700 万元
(8)项目类别:火力发电(D4411)
(9)劳动定员:项目运营期新增职工 247 人,机组年运营时间:6500h。



